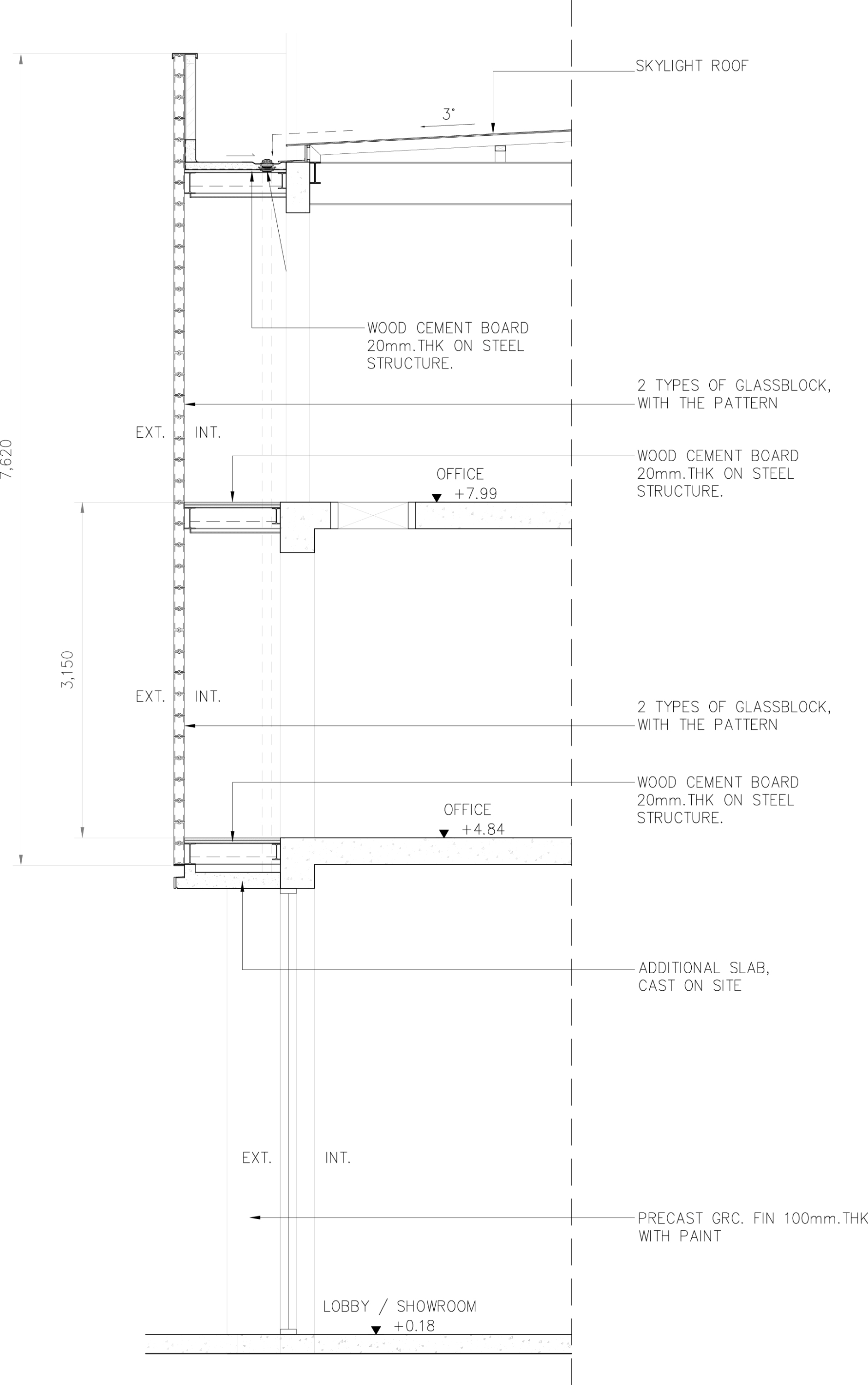
지속가능한 디자인을 통해 재탄생한 토아- 빈 본사 입면
토아-빈 본사는 널리 알려진 토아-빈 자판기를 제작한 회사로, SPACE | STORY | STUDIO와 LUCID DREAM 간의 독특한 협업을 대표하는 곳 입니다. 산남 파오 BTS역 근처의 7층짜리 연립 건물에 위치한 이 프로
anc.masilwide.com

건축가 SPACE|STORY|STUDIO X LUCID DREAM
위치 태국, 방콕
Completed 2024
Photographer Nattakit Jeerapatmaitree
반응형
'Detail' 카테고리의 다른 글
| [단면상세] 교차되어 길게 내려앉은 / 에이지오 아키텍츠 (0) | 2024.12.27 |
|---|---|
| [단면상세] 뒤뜰과 연결되는 레인웨이 워크샵 / Jon Cummings Architecture (JC-A) (0) | 2024.12.24 |
| [section] Renovation and Expansion of the Irura Town Hall (0) | 2024.12.09 |
| [section] 연주제선 (0) | 2024.12.06 |
| [section] Renovation and Expansion of the Irura Town Hall (0) | 2024.12.05 |
마실와이드 | 등록번호 : 서울, 아03630 | 등록일자 : 2015년 03월 11일 | 마실와이드 | 발행ㆍ편집인 : 김명규 | 청소년보호책임자 : 최지희 | 발행소 : 서울시 마포구 월드컵로8길 45-8 1층 | 발행일자 : 매일



