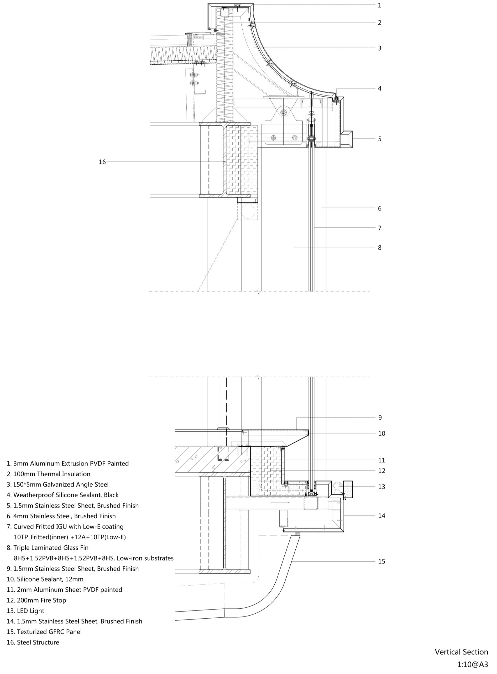
LAND COMMUNITY CENTER
Located in the new district of Fengdong near Xi’an, LAND Community Center serves as a social and cultural venue for the burgeoning neighborhood. Conceived as a floating gateway for a new residenti..
anc.masilwide.com





Architects Atelier Ping Jiang / EID Architecture
Location Xi’an, China
Completion 2020
Photographer LUJING ARCHITECTURAL PHOTOGRAPHY, YIKE STUDIO, HU YIJIE
반응형
'Detail' 카테고리의 다른 글
| [Facade, Rooftop Crane] O6A LOT HOUSING (0) | 2022.07.18 |
|---|---|
| [Roof, Joint] THE BRAUNSTEIN TAPHOUSE (0) | 2022.07.15 |
| [Rain Water Downpipe, Window, Sliding Shutter, Stairs] SENTINEL HOUSE (0) | 2022.07.13 |
| [Facade] KUNSTHAUS ZÜRICH (0) | 2022.07.11 |
| [Section] YONGIN #6 (0) | 2022.07.06 |
마실와이드 | 등록번호 : 서울, 아03630 | 등록일자 : 2015년 03월 11일 | 마실와이드 | 발행ㆍ편집인 : 김명규 | 청소년보호책임자 : 최지희 | 발행소 : 서울시 마포구 월드컵로8길 45-8 1층 | 발행일자 : 매일



