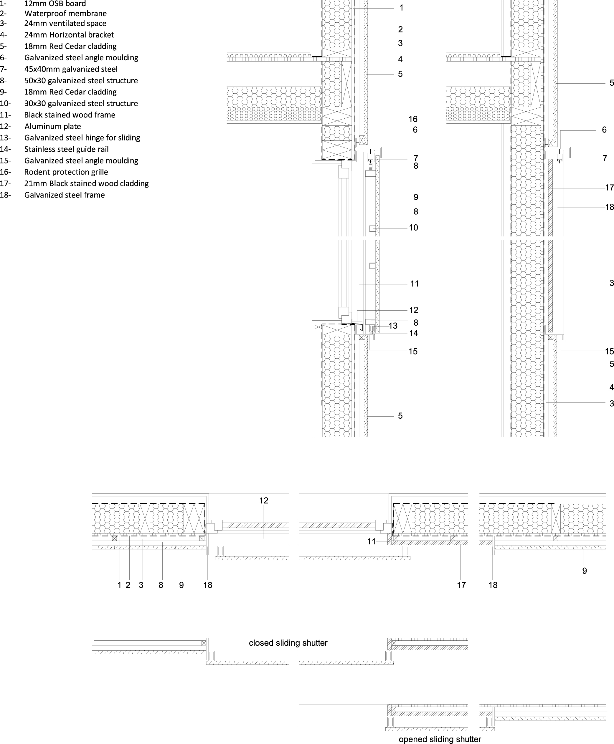
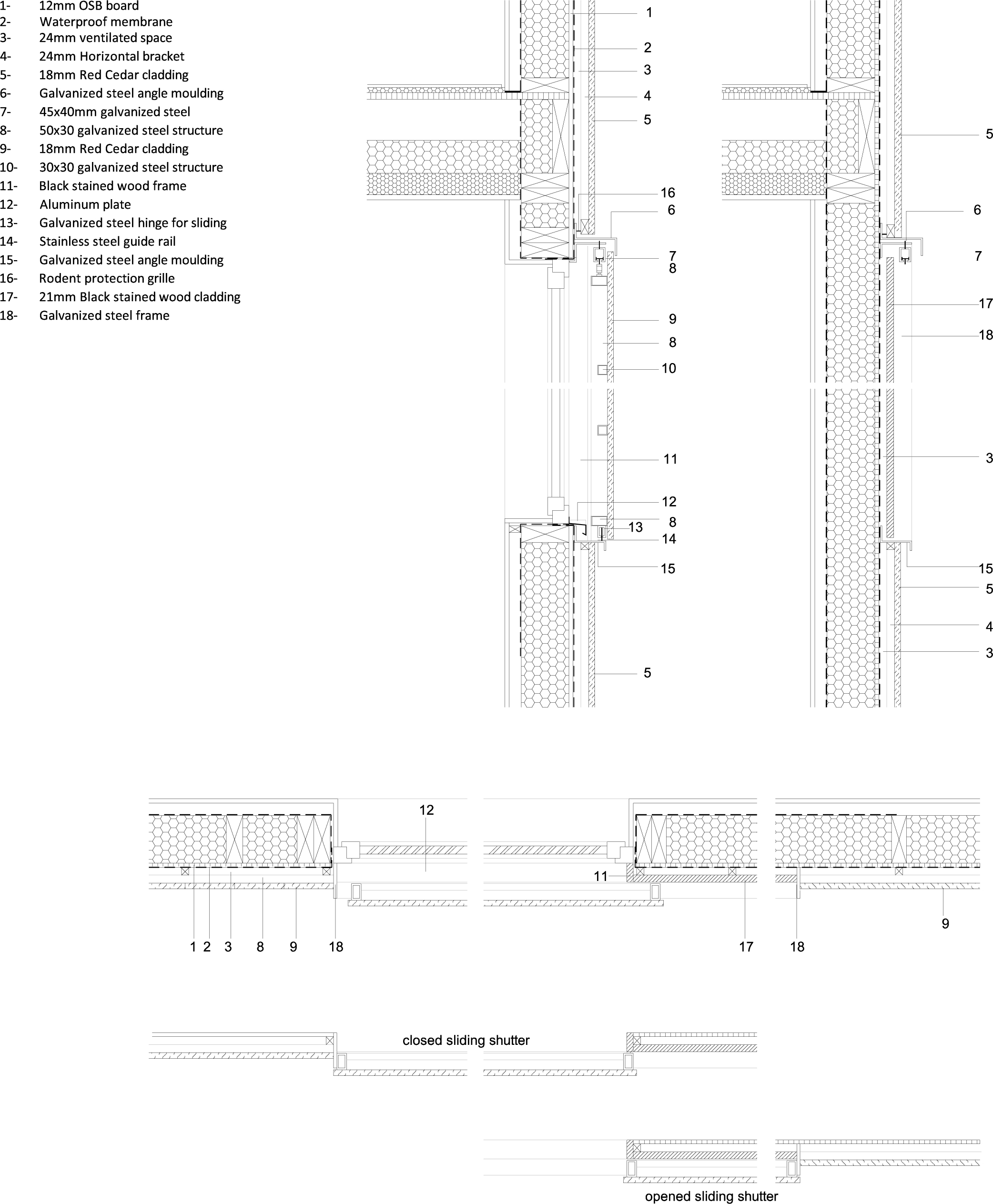
SENTINEL HOUSE
The project is located on a narrow and irregular piece of land, at the edge of a block and at the entrance of the village. Considering the peculiarity of this location, a traditional compact house..
anc.masilwide.com






Architects Aurelien Chen Architect
Location Audierne, Brittany, France
Completion 2015(first fix) – 2021(second fix)
Photographer Chantal Andro / Aurelien Chen
반응형
'Detail' 카테고리의 다른 글
| [Roof, Joint] THE BRAUNSTEIN TAPHOUSE (0) | 2022.07.15 |
|---|---|
| [Exterior Wall, Sunken] LAND COMMUNITY CENTER (0) | 2022.07.14 |
| [Facade] KUNSTHAUS ZÜRICH (0) | 2022.07.11 |
| [Section] YONGIN #6 (0) | 2022.07.06 |
| [Balcony, Exterior Wall] SENSATION BUILDING (0) | 2022.07.05 |
마실와이드 | 등록번호 : 서울, 아03630 | 등록일자 : 2015년 03월 11일 | 마실와이드 | 발행ㆍ편집인 : 김명규 | 청소년보호책임자 : 최지희 | 발행소 : 서울시 마포구 월드컵로8길 45-8 1층 | 발행일자 : 매일



